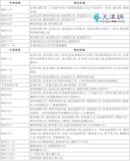
武清区中、小学入学区域划分表格
●武清区
坚持属地管理、划片招生和免试就近入学的原则,所有公办初中、小学均按照区教育局划定的学区片,规定的招生时间、地点和要求,为学生办理登记入学手续。城区直属初中、小学在区教育局统一安排下,严格按照《武清城区中小学入学管理规定》的要求进行招生。
[招生政策]
凡具有本地正式户口或蓝印户口的学生或适龄儿童,持户口本(学生户主必须是父母)、房屋居住的有效证件,到所属服务区初中、小学报名登记。
城区中小学入学基本条件:学生户籍与其父母的户籍在同一户口册上且同在城区;学生父母在城区必须有带产权证的住房。符合上述基本条件但户口与住房不一致的,本着“属地”原则以住房为准。
居住证持有人随迁子女持有户口本、居住证(或居住证办理回执)、务工证明和住(租)房证明、儿童预防接种证(小学入学),在免试就近入学、免收学杂费等方面享受本地学生同等待遇。
小学入学的适龄儿童应年满6周岁(申请入学当年8月31日前满6周岁)。学校不得招收不足年龄的儿童入学。适龄儿童确因身体状况等原因需要延缓入学的,父母应当提出申请。
任何学校不得跨区招收外区县学生。
华侨子女、港澳、台湾和外籍人员子女在武清区入学,按照市教委相关文件规定执行。
[民办招生及其他情况]
民办校按照办学规模,合理确定招生计划和招生范围。采取网上报名、面谈录取或采取随机派位的方式等招生办法,面谈录取采用适当方式确定面谈人数和内容,不得组织选拔性考试。
城区学校须严格审核新生入学和学生中途转学基本条件,禁止招生考试和跨片招生、转学,对违反规定的学校和个人,一经查实,坚决予以纠正和处理。
对于还迁户子女,其还迁小区归属的服务区学校须无条件接收其入学,不得以任何理由拒绝接收。城区学校接纳的还迁户学生,享受本服务区学生同等待遇,严禁学校以任何名义收取额外费用。
